Схема примитивной рекурсии
Схема примитивной рекурсии - это алгоритм определения вида функции f(x,y) на основе известных функций φ(x) и ψ(x,y,z), причём f(x,0)=φ(x), а f(x,n)=ψ(x,n-1,f(x,n-1)).
Содержание
Алгоритм
Входные данные: n; φ(x); ψ(x,y,z).
Выходные данные: f(x,y).
Примеры работы алгоритма
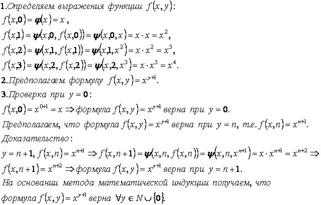
Пример 1
Входные данные: n=3; φ(x)=x; ψ(x,y,z)=xz.
Выходные данные: f(x,y)=xy+1.
Пример 2
Входные данные: n=3; φ(x)=0; ψ(x,y,z)=x+y.
Выходные данные: f(x,y)=x+y-1.
Другие алгоритмы:
- алгоритм метода математической индукции;
- алгоритмы в арифметике;
- алгоритмы перевода чисел;
- комбинаторные алгоритмы;
- алгоритм сортировки;
- алгоритм определения мест;
- логистические алгоритмы;
- алгоритмы решения транспортных задач;
- алгоритмы численных методов;
- алгоритмы построенные с помощью машины Поста;
- алгоритмы построенные с помощью машины Тьюринга;
- алгоритм синтеза автомата Мили;
- алгоритм синтеза автомата Мура.