Метод математической индукции
Метод математической индукции - это метод доказательства формул c целочисленной переменной, состоящий в проверке формулы при некотором начальном значении этой переменной, затем в предположении верности формулы при некотором значении переменной и в доказательстве верности формулы при следующем значении переменной. В этом случае метод математической индукции доказывает верность формулы при всех целочисленных значениях переменной, начиная с проверенного.
Содержание
Метод математической индукции
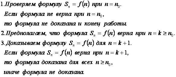
Алгоритм
Входные данные: n0; Sn=f(n).
Примеры
Пример 1
Формула доказана, ч.т.д.
Пример 2
Формула доказана, ч.т.д.
Другие примеры
Неравенство Коши-Буняковского;
Другие алгоритмы:
- алгоритм метода математической индукции;
- алгоритмы в арифметике;
- алгоритмы перевода чисел;
- комбинаторные алгоритмы;
- алгоритм сортировки;
- алгоритм определения мест;
- логистические алгоритмы;
- алгоритмы решения транспортных задач;
- алгоритмы численных методов;
- алгоритмы построенные с помощью машины Поста;
- алгоритмы построенные с помощью машины Тьюринга;
- алгоритм синтеза автомата Мили;
- алгоритм синтеза автомата Мура.