Обратные гиперболические функции
Обратные гиперболические функции (ареафункции) — это функции, являющиеся обратными функциями для гиперболических функций.
- Названия происходят от слова area (площадь), так как ареафункции могут быть представлены площадью сектора единичной гиперболы x2-y2=1.
Виды функций:
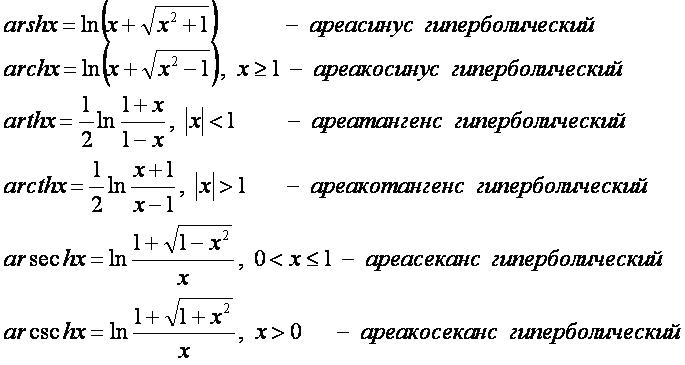
- ареасинус гиперболический (y=arshx);
- ареакосинус гиперболический (y=archx);
- ареатангенс гиперболический (y=arthx);
- ареакотангенс гиперболический (y=arcthx);
- ареасеканс гиперболический (y=arsechx);
- ареакосеканс гиперболический (y=arcschx).
Формулы:
Другие формулы:
- обратные гиперболические функции;
- сумма обратных гиперболических функций;
- разность обратных гиперболических функций;
- удвоение обратных гиперболических функций;
- выражение обратных гиперболических функций через другую;
- производные обратных гиперболических функций;
- дифференциалы обратных гиперболических функций;
- интегралы обратных гиперболических функций;
- графики обратных гиперболических функций.
Другие функции.
Ссылки
- Бронштейн М.Н., Семендяев К.А., Справочник по математике. М., 1956, стр.196.