Метод дихотомии для оптимизации
Метод дихотомии для оптимизации — это численный метод нахождения экстремума x (с заданной точностью ε), минимизирующего (максимизирующего) вогнутую (выпуклую) функцию f(x) на отрезке.
Содержание
Описание метода
Суть метода дихотомии состоит в разбиении отрезка [a,b] на три отрезка с помощью точек x1 и x2 для определения отрезка содержащего минимальное значение функции f(x).
Деление отрезка продолжается до достижения необходимой точности решения ε.
Сначала находим отрезок [a,b] такой, что функция f(x) непрерывна и вогнута на отрезке, то есть f"(x)>0.
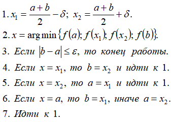
Далее применяем алгоритм.
Алгоритм
Входные данные: f(x), a, b, ε, δ.
Выходные данные: x.
Значение x является минимизирующим решением для функции f(x) с заданной точностью ε.
- Заметим, что для нахождения решения x, максимизирующего выпуклую функцию f(x) на отрезке, алгоритм решения модифицируется в части строки 2, она меняется на строку вида:
- Задачу оптимизации f(x) можно заменить на задачу решения уравнения f'(x)=0, решаемую методом дихотомии.
